关于依托政府采购数字金融服务平台开展融资业务有关事项的通知

- 2023-07-19 17:09:27

吉财采购〔2023〕721号

各省级预算单位,各市(州)财政局、长白山管委会财政局,各县(市、区)财政局,各政府采购代理机构,各相关方:

为进一步发挥政府采购政策功能作用,持续优化营商环境,支持中小企业发展,省财政厅挖掘政府采购数字潜能,依托吉林省政府采购网搭建了政府采购数字金融服务平台(http://xwjf.jljrkg.com:9630/html/,以下简称“政采数金平台”),拓展了业务范畴,丰富了金融产品,现将上线运行后政府采购数字金融业务办理有关事项通知如下:

一、功能作用

“政采数金平台”是吉林省财政厅为中小企业和金融机构搭建的无抵押、无担保多元化数字金融服务平台,具有金融机构覆盖面广、融资产品种类多、业务办理实效性强等特点。通过打通融资渠道、降低融资成本,解决因信息不对称造成融资难、融资贵等问题,提升中小企业市场竞争能力和发展活力,降低中小企业经营成本,起到“支小助微”纾困帮扶作用,为支持经济高质量发展加力提效。

二、基本原则

(一)财政引导市场主导。政府采购数字金融业务充分发挥市场在资源配置中的决定作用,实施政策性引导、市场化运作、规范化管理,财政部门不参与融资贷款的具体工作。“政采数金平台”利用“互联网+政府采购”大数据、云计算等信息技术,以政府采购项目交易信息、电子商城历史交易记录等数据为依据,帮助中小企业进行融资。

(二)平等自愿自主选择。“政采数金平台”由省财政厅授权单位吉林省小微数字金融综合服务股份有限公司负责运营。有意开展政府采购数字金融业务的金融机构,按照平等自愿的原则与吉林省小微数字金融综合服务股份有限公司对接,在线开展数字融资业务。有融资需求的中小企业凭政府采购合同等相关材料在“政采数金平台”自行选择金融机构和产品申请融资或电子保函。

三、服务模式

政府采购数字金融产品无抵押无担保,包括合同融资贷、信用流水贷、电子保函(具体操作流程见附件)。吉林省政府采购网、吉林省电子商城、全流程电子化系统与“政采数金平台”互联互通数据共享,为合同融资贷、信用流水贷、电子保函提供自主选择、智能匹配、额度生成、线上审批、线上放款等大数据、云计算技术支撑。

(一)合同融资贷。政府采购供应商凭中标(成交)通知书或政府采购合同向金融机构申请在线融资服务。

1.适用范围。吉林省政府采购网发布的中标(成交)结果公告的中小企业。

2.融资方式。政府采购项目中标(成交)供应商登录“政采数金平台”并完成注册,以中标(成交)通知书或政府采购合同为融资条件,在线向金融机构申请融资,金融机构根据政府采购合同金额确定授信融资额度后发放融资贷款。 

(二)信用流水贷。吉林省政府采购电子商城入驻供应商凭历史交易流水,向金融机构申请在线融资服务。

1.适用范围。吉林省政府采购电子商城入驻供应商。

2.融资方式。供应商登录“政采数金平台”(吉林省政府采购电子商城融资专区也可直接登录)并完成注册,在线向金融机构申请融资需求,金融机构根据供应商在电子商城历史交易流水,确定授信融资额度后发放融资贷款。 

(三)电子保函。电子保函分投标保函和履约保函,投标保函是以金融机构或担保公司出具的电子保函代替投标保证金;履约保函是以金融机构或担保公司出具的电子保函代替履约保证金。

1.适用范围。吉林省政府采购项目潜在供应商或中标(成交)供应商。

2.申请方式。吉林省政府采购项目潜在供应商或中标(成交)供应商,登录“政采数金平台”(吉林省政府采购全流程电子化系统“政采电子保函”模块也可直接登录)并完成注册,根据投标保证金金额或履约保证金金额在线向金融机构直接申请出具投标保函或履约保函。

四、工作要求

(一)高度重视政府采购数字金融服务。各级财政部门要高度重视政府采购数字金融服务中小企业工作,发挥好政府采购数字潜能,提高中小企业竞争能力和参与政府采购活动的积极性。各级财政部门要加大政策宣传培训力度,引导中小企业知晓了解和用好用足合同融资贷、流水信用贷和电子保函,鼓励本地金融机构参与数字金融业务,积极发挥政府采购政策功能作用,助力中小企业健康发展。

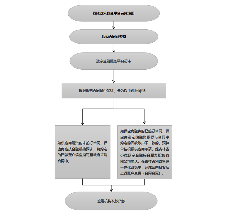
(二)全力支持中小企业合同融资。政府采购代理机构在编制采购文件时,明确允许中小企业以保函(保险)代替投标保证金或履约保证金,支持中标(成交)供应商开展合同融资贷款。各级预算单位应全力支持、配合供应商开展合同融资,政府采购合同签订后,供应商选定的融资银行与合同中约定的回款账户不一致的,预算单位根据供应商申请,在吉林省预算管理一体化系统中,完成合同备案后进行账户变更(合同变更)。各级预算单位不得以任何理由拒付或延迟支付合同资金,不得违反采购文件规定,拒收以履约保函(保险)形式提交的履约保证金。

(三)转变理念优质优惠服务企业。“政采数金平台”与金融机构积极开展对接合作,切实转变注重抵押担保的传统信贷理念,不断完善“数字金融”产品,优化业务流程,提供更多优质服务,做好风险防控工作,按照优于同期一般企业的贷款利率,向政府采购供应商提供信用贷款,贷款额度由金融机构根据政府采购合同等信息确定。

(四)诚实守信按时履约。供应商要增强诚信意识,不得变更政府采购合同中约定的融资银行回款账户,收到采购项目付款资金后,第一时间进行还款,禁止将资金挪作他用,对政府采购合同履行过程中遇到的问题及时向金融机构反馈。对弄虚作假、拖延或拒绝偿还贷款等违规行为的供应商,列入不良供应商名单,在一至三年内禁止参加政府采购活动,并予以曝光。

“政采数金平台”联系电话:0431-81888992/81888798

附件:1.政府采购合同融资流程图

    2.政府采购信用流水融资流程图

    3.政府采购电子保函申请流程图

 

 

         吉林省财政厅

         2023年7月18日

 

 

 

附件1:

政府采购合同融资流程图

image.png

合同融资贷产品专属联系方式:0431-81888798

 



附件2:

政府采购信用流水融资流程图

image.png

 

 

信用流水贷产品专属联系方式:0431-81888978



附件3:

 

政府采购电子保函申请流程图

 image.png

电子保函产品专属联系方式:0431-81888998



广告
意见反馈
反馈类型:
问题描述:
0/500
联系方式:
0/30
提交